"3D VIEW"/ Header/ Object / Randomize Transform

fenêtre d'édition :3dview
"Randomize transforme" Sur une sélection multiple permet d'appliquer une transformation (rotation, location, scale) aléatoire à tous les objets sélectionné.

logo de la Fondation Blender
RETOUR page précédente
RETOUR SOMMAIRE
fenêtre d'édition :3dview
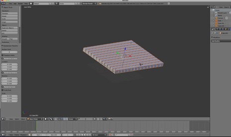
Des objets organisés.
Application de l'item Randomize transform et ses paramètres.
fleche noire dirigée vers le bas
MISE EN OEUVRE
Sélectionner les objets que vous voulez déplacer au hasard en prenant soin de mettre leur origine au centre.
Sélectionner l'item randomize transform.
Un menu s'affiche en bas du panneau T de la vue 3D. - Voir ci-dessous le menu
fenêtre d'édition :3dview
Change le hasard
Fait varier la position des cubes
Fait tourner les cubes
Change l'échelle les cubes
Change l'échelle sur les trois axes en même temps.